Recruitment Services
Recruitment Services

Embarking on a journey with Astute Human Capital Consultancy is akin to stepping into a realm of refined talent acquisition for visionary companies. In the constantly evolving landscape of human resources, where skills intertwine to shape a dynamic story, Astute stands out as your strategic ally. Their profound comprehension of industry intricacies, vast network, and perceptive understanding of your company’s essence set them in a league of their own. Beyond the conventional, Astute curates not just a team of skilled individuals but a harmonious ensemble, seamlessly blending with your company’s culture and long-term aspirations. This collaborative endeavor not only simplifies the hiring process but also crafts an ensemble of resilient and high-performing professionals, poised to navigate the enchanting yet unpredictable landscapes of the business.

Purpose

The primary purpose of Astute is to facilitate the process of matching qualified and suitable candidates with job opportunities offered by client companies.

Recruitment Services - purpose

Scope

Recruitment consultancy involves helping organizations find and hire the right candidates for their job openings. The recruitment consultancy encompasses a variety of services and activities aimed at facilitating the hiring process for both employers and job seekers.

Recruitment Services - Scope

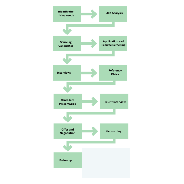
Recruitment Process

The hiring process of Astute involves several key steps to ensure that the organization selects the most qualified candidates for both roles.

Empower Your Journey to Success

Tailored Solutions & Strategic Partnerships contact now !